2A 单节/双节,三节开关型锂电池充电器CXLB7332具有涓流,恒流,恒压充电模式的锂 电池充电控制芯片,可以分别给单节(4.2V/4.34V)锂电 池或双节(8.4V/8.7V)锂电池进行快速高效地充电。 CXLB7332 具备较宽的输入电源范围,工作在 450KHz 的开 关频率下,采用电流模式 PWM 降压型开关结构,为锂电 池快速充电提供了微型、简单且高效的解决方案
CXLB7332是一款具有涓流,恒流,恒压充电模式的锂电池充电控制芯片,可以分别给单节(4.2V/4.35V),双节(8.4V/8.7V)锂电池或三节(12.6V/13.05V)锂电池进行快速高效地充电。CXLB7332具备较宽的输入电源范围,工作在450KHz的开关频率下,采用电流模式PWM降压型开关结构,为锂电池快速充电提供了微型、简单且高效的解决方案。</span>
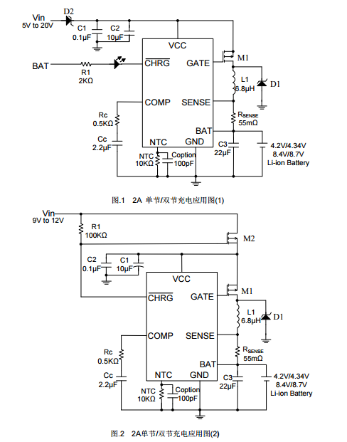
CXLB7332由外部Sense电阻设定充电电流的大小,电流精度达到±10%以内;内部由分压电阻和精准的参考电压将每节电池的浮充电压设定4.2V/4.35V(单节),8.4V或8.7V(双节)12.6V或13.05V(三节)同时具有高达±1%的精度。内部含有定时器设定涓流充电时间和电流模式充电时间。当充电结束后,如果电池电压降到比浮充电压低大约3.5%时,控制器自动重新对电池进行充电。当输入电源去掉之后,芯片自动进入休眠模式。芯片有对电池温度进行实时检测功能,具备自恢复功能。</p>
产品特点 返回TOP
● 宽范围电源电压:
6V~20V-4.2V版或4.35V版</p>
8.9V~20V-8.4V版或8.7V版</p>
15V~20V-12.6V版或13.05V版</p>
● 高效电流模式PWM控制结构450KHz开关频率</p>
● 高达2A的充电电流</p>
● 充电结束时电流检测输出</p>
● 6小时充电终止定时器</p>
● ±1% 的充电电压精度</p>
● ±10% 的充电电流精度</p>
● 防倒灌电流低至9μA
● 自动给电池再充电
● 电池电压较低时自动进入涓流充电模式</p>
● 输入电源去除自动进入休眠模式
● 电池温度检测</p>
● 采用低ESR的陶瓷电容输出稳定</p>
应用范围 返回TOP
● 便携式笔记本电脑
● 8-pin SOP8
● 便携式DVD
● 手持设备
技术规格书(产品PDF) 返回TOP



电路原理图 返回TOP


Li-ion Battery Charger(锂电池充电芯片) | |||||||
Part Number | VFLOAT | VIN | Max Charger | Charger | Accu. | IQ | Package |
Type | |||||||
4.2V | 4.25-6.5V | 800mA | Linear | ±1% | 25uA | SOT23-5 | |
4.2V | 4.25-6.5V | 800mA | Linear | ±1% | 55uA | SOT23-5 | |
4.2V | 4.25-6.5V | 800mA | Linear | ±1% | 55uA | SOT23-5 | |
4.2V | 4.25-6.5V | 800mA | Linear | ±1% | 55uA | SOT23-6 | |
4.2V/4.34V | 4.25-6.5V | 1000mA | Linear | ±1% | 55uA | ESOP8 | |
4.2V/4.34V | 4.25-6.5V | 1000mA | Linear | ±1% | 55uA | ESOP8 | |
8.4V/8.7V | 4.7-20V | 2000mA | Switch | ±1% | 10uA | SOP8 | |
4.2V/4.34V | 4.7-5.5V | 2000mA | Switch | ±1% | 1uA | ESOP8 | |
Applications:①Mobile phone②MID③PDA④Battery Charger⑤Bluetooth equipment | |||||||

中文
English

发表评论