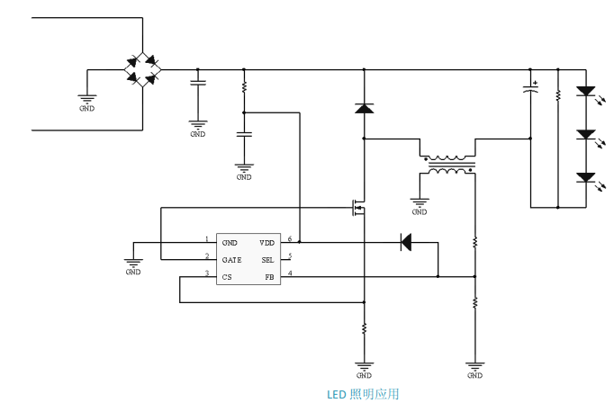
多模式原边调节PSR控制反激式支持反激和压降拓扑多模式准谐振降压恒压恒流原边控制器CXAC85205无噪音工作和优化动态响应。利用集成的线损补偿功能,可获得高性能的恒压输出表现在恒压模式下,CXAC85205采用多模控制,其使用调幅调频混合来提高系统的效率和可靠性在恒流模式下这款芯片采用脉冲频率调制和负载恒流补偿的方案LED照明中的准谐振恒流拓扑应用
摘要:多模式原边调节PSR控制反激式支持反激和压降拓扑多模式准谐振降压恒压恒流原边控制器CXAC85205无噪音工作和优化动态响应。利用集成的线损补偿功能,可获得高性能的恒压输出表现在恒压模式下,CXAC85205采用多模控制,其使用调幅调频混合来提高系统的效率和可靠性在恒流模式下这款芯片采用脉冲频率调制和负载恒流补偿的方案LED照明中的准谐振恒流拓扑应用
目录
相关芯片选择指南 返回TOP 更多同类产品.....
电源管理(PWM控制) | |||||
型号 | 输入电压 | 输出电压 | 功率 | 封装 | 说明 |
20V-600V | SOT23-6 | 隔离恒压恒流控制芯片 | |||
20V-200V | SOP8 | 非隔离恒压恒流控制芯片</span> | |||
34.5V | SOT23-6 | 多模式准谐振降压恒压恒流原边控制器</span> | |||
85V~265V | 18W | SOP8 DIP8 | 关电源芯片</span> | ||
2.5V~5.5V | SOP16 | 可编程电源芯片</span> | |||
文章标签
暂无标签

中文
English





发表评论