目录
产品概述 返回TOPvs9嘉泰姆
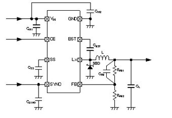
CXSD62201系列产品是内置驱动晶体管,工作于30V的降压DC/DC转换IC。由自举方式驱动内置的驱动晶体管,实现了输出电流2.0A高效率稳定电源。此外作为负载电容(CL)可以使用陶瓷电容等低ESR电容。内置了0.8V的基准电压源,通过外接电阻(RFB1,RFB2)可以在1.2V~12.0V的范围内设定输出电压。可以从300kHz/500kHz中选择开关频率。此外,通过MODE/SYNC端子,在内部CLK±25%的范围内与外部CLK进行同步,可以抑制产生不必要的噪声。PWM/PFM自动切换控制通过在轻负载时的PFM控制工作,实现了从轻负载到重负载整个区域内的高效率。关于软启动时间,通过追加在SS端子外部容量,可以任意地设定软启动时间。内置了UVLO功能,当输入电压在5.0V以下时,强制地停止驱动晶体管工作。作为保护电路,内置了过电流保护,积分锁定保护电路,短路保护电路,过热停机电路,能保证安全地使用。The CXSD62201/CXSD62202 series are 30V operation step-down DC/DC converter ICs with an internal driver transistor. The internal Nch driver
transistor is driven by bootstrap to achieve a stable, high-efficiency power supply up to an output current of 2.0A. Low ESR capacitors such as
ceramic capacitors can be used for the load capacitor (CL).
A 0.8V reference voltage source is incorporated in the IC, and the output voltage can be set to a value from 1.2V to 12.0V using external
resistors (RFB1, RFB2).
300kHz or 500kHz can be selected for the switching frequency. The generation of unneeded noise can be suppressed by synchronizing to an
external CLK in a range of ±25% of the free running frequency using the SYNC pin. In automatic PWM/PFM control, the IC operates by PFM
control when the load is light to achieve high efficiency over the full load range from light to heavy.
The soft start time can be set as desired by adding an external capacitance to the SS pin.
With the built-in UVLO function, the driver transistor is forced OFF when input voltage becomes 4.5V or lower.
Internal protection circuits include over current protection, integral latch protection, short-circuit protection, and thermal shutdown circuits to enable safe usevs9嘉泰姆
产品特点 返回TOPvs9嘉泰姆

vs9嘉泰姆
应用范围 返回TOPvs9嘉泰姆
●Car navigation systems vs9嘉泰姆
●Car audios vs9嘉泰姆
●Industrial equipmentvs9嘉泰姆
技术规格书(产品PDF) 返回TOP vs9嘉泰姆
需要详细的PDF规格书请扫一扫微信联系我们,还可以获得免费样品以及技术支持</span>!</span>
vs9嘉泰姆
vs9嘉泰姆
产品封装图 返回TOPvs9嘉泰姆

vs9嘉泰姆
电路原理图 返回TOPvs9嘉泰姆
vs9嘉泰姆
vs9嘉泰姆

vs9嘉泰姆
降压型DC/DC转换器</span>vs9嘉泰姆 |
产品名称vs9嘉泰姆 | 特点vs9嘉泰姆 | 封装vs9嘉泰姆 | 控制vs9嘉泰姆 | FETvs9嘉泰姆 | Synchvs9嘉泰姆 ronousvs9嘉泰姆 | VINvs9嘉泰姆 MINvs9嘉泰姆 | VINvs9嘉泰姆 MAXvs9嘉泰姆 | VOUTvs9嘉泰姆 MINvs9嘉泰姆 | VOUTvs9嘉泰姆 MAXvs9嘉泰姆 | IOUTvs9嘉泰姆 IINvs9嘉泰姆 | FB/VOUT电压精度vs9嘉泰姆 | 振荡频率kHzvs9嘉泰姆 | 限</span>制</span>vs9嘉泰姆 电流vs9嘉泰姆 mAvs9嘉泰姆 | 消耗</span>vs9嘉泰姆 电流vs9嘉泰姆 μAvs9嘉泰姆 vs9嘉泰姆
| 限定电流vs9嘉泰姆 |
(V)vs9嘉泰姆 | (V)vs9嘉泰姆 | (V)vs9嘉泰姆 | (V)vs9嘉泰姆 | mAvs9嘉泰姆 | 自动vs9嘉泰姆 闩锁vs9嘉泰姆 |
CXSD62184vs9嘉泰姆 | PWM/PFMvs9嘉泰姆 | SOT25vs9嘉泰姆 USP-6Cvs9嘉泰姆 | PWMvs9嘉泰姆 | 外置vs9嘉泰姆 | Novs9嘉泰姆 | 2.2vs9嘉泰姆 | 10vs9嘉泰姆 | 1.5vs9嘉泰姆 | 6vs9嘉泰姆 | 1000vs9嘉泰姆 | ±2.5%vs9嘉泰姆 | 180vs9嘉泰姆 |
| 15vs9嘉泰姆 |
|
CXSD62185vs9嘉泰姆 | PWM/PFMvs9嘉泰姆 | SOT25vs9嘉泰姆 USP-6Cvs9嘉泰姆 | PWM/PFMvs9嘉泰姆 | 外置vs9嘉泰姆 | Novs9嘉泰姆 | 2.2vs9嘉泰姆 | 10vs9嘉泰姆 | 1.5vs9嘉泰姆 | 6vs9嘉泰姆 | 1000vs9嘉泰姆 | ±2.5%vs9嘉泰姆 | 180vs9嘉泰姆 |
| 15vs9嘉泰姆 |
|
CXSD62186vs9嘉泰姆 | PWM/PFMvs9嘉泰姆 | TSSOP16vs9嘉泰姆 | PWM/PFMvs9嘉泰姆 外部转换vs9嘉泰姆 | 外置vs9嘉泰姆 | Yesvs9嘉泰姆 | 4vs9嘉泰姆 | 25vs9嘉泰姆 | 1.5vs9嘉泰姆 | 15vs9嘉泰姆 | 5000vs9嘉泰姆 | ±1.5%vs9嘉泰姆 | 300vs9嘉泰姆 |
| 450vs9嘉泰姆 | 闩锁vs9嘉泰姆 |
CXSD62187vs9嘉泰姆 | PWM/PFMvs9嘉泰姆 | SOT2vs9嘉泰姆 5USP-6Cvs9嘉泰姆 | PWMvs9嘉泰姆 | 外置vs9嘉泰姆 | Novs9嘉泰姆 | 2.8vs9嘉泰姆 | 16vs9嘉泰姆 | 1.2vs9嘉泰姆 |
| 3000vs9嘉泰姆 | ±1.5%vs9嘉泰姆 | 300vs9嘉泰姆 |
| 25vs9嘉泰姆 | 闩锁vs9嘉泰姆 |
CXSD62188vs9嘉泰姆 | PWM/PFMvs9嘉泰姆 | SOT2vs9嘉泰姆 5USP-6Cvs9嘉泰姆 | PWM/PFMvs9嘉泰姆 | 外置vs9嘉泰姆 | Novs9嘉泰姆 | 2.8vs9嘉泰姆 | 16vs9嘉泰姆 | 1.2vs9嘉泰姆 |
| 3000vs9嘉泰姆 | ±1.5%vs9嘉泰姆 | 300vs9嘉泰姆 |
| 25vs9嘉泰姆 | 闩锁vs9嘉泰姆 |
CXSD62189vs9嘉泰姆 | PWM/PFMvs9嘉泰姆 | MSOP10vs9嘉泰姆 USP10Bvs9嘉泰姆 | PWM/PFM vs9嘉泰姆 外部转换vs9嘉泰姆 | Pchvs9嘉泰姆 | Yesvs9嘉泰姆 | 2.5vs9嘉泰姆 | 6vs9嘉泰姆 | 0.9vs9嘉泰姆 | 6vs9嘉泰姆 | 1000vs9嘉泰姆 | ±2.0%vs9嘉泰姆 | 1000vs9嘉泰姆 | 900vs9嘉泰姆 2000vs9嘉泰姆 | 30vs9嘉泰姆 | 闩锁vs9嘉泰姆 |
CXSD62190vs9嘉泰姆 | PWM/PFMvs9嘉泰姆 | MSOP1vs9嘉泰姆 0USP10Bvs9嘉泰姆 | PWM/PFM vs9嘉泰姆 外部转换vs9嘉泰姆 | Pchvs9嘉泰姆 | Yesvs9嘉泰姆 | 2.5vs9嘉泰姆 | 6vs9嘉泰姆 | 0.9vs9嘉泰姆 | 6vs9嘉泰姆 | 1000vs9嘉泰姆 | ±2.0%vs9嘉泰姆 | 1000vs9嘉泰姆 | 900vs9嘉泰姆 2000vs9嘉泰姆 | 30vs9嘉泰姆 | 闩锁vs9嘉泰姆 |
CXSD62191vs9嘉泰姆 | PWM/PFMvs9嘉泰姆 | SOT25vs9嘉泰姆 USP6Cvs9嘉泰姆 USP6ELvs9嘉泰姆 WLP5-03vs9嘉泰姆 | PWMvs9嘉泰姆 | Pchvs9嘉泰姆 | Yesvs9嘉泰姆 | 1.8vs9嘉泰姆 | 6vs9嘉泰姆 | 0.8vs9嘉泰姆 | 4vs9嘉泰姆 | 600vs9嘉泰姆 | ±2.0%vs9嘉泰姆 | 1200vs9嘉泰姆 | 1050vs9嘉泰姆 | 15vs9嘉泰姆 | 闩锁vs9嘉泰姆 |
CXSD62192vs9嘉泰姆 | PWM/PFMvs9嘉泰姆 | SOT25vs9嘉泰姆 USP6Cvs9嘉泰姆 USP6ELvs9嘉泰姆 WLP5-03vs9嘉泰姆 | PWM/PFMvs9嘉泰姆 | Pchvs9嘉泰姆 | Yesvs9嘉泰姆 | 1.8vs9嘉泰姆 | 6vs9嘉泰姆 | 0.8vs9嘉泰姆 | 4vs9嘉泰姆 | 600vs9嘉泰姆 | ±2.0%vs9嘉泰姆 | 1200vs9嘉泰姆 | 1050vs9嘉泰姆 | 15vs9嘉泰姆 | 闩锁vs9嘉泰姆 |
CXSD62193vs9嘉泰姆 | PWM/PFMvs9嘉泰姆 | SOT25vs9嘉泰姆 USP6Cvs9嘉泰姆 USP6ELvs9嘉泰姆 WLP5-03 vs9嘉泰姆 | PWM/PFM vs9嘉泰姆 外部转换vs9嘉泰姆 | Pchvs9嘉泰姆 | Yesvs9嘉泰姆 | 1.8vs9嘉泰姆 | 6vs9嘉泰姆 | 0.8vs9嘉泰姆 | 4vs9嘉泰姆 | 600vs9嘉泰姆 | ±2.0%vs9嘉泰姆 | 1200vs9嘉泰姆 | 1050vs9嘉泰姆 | 15vs9嘉泰姆 | 闩锁vs9嘉泰姆 |
CXSD62194vs9嘉泰姆 | 2A降压同步整流vs9嘉泰姆 | SOP8Fvs9嘉泰姆 USP10Bvs9嘉泰姆 | PWMvs9嘉泰姆 | Pchvs9嘉泰姆 | Yesvs9嘉泰姆 | 2.7vs9嘉泰姆 | 6vs9嘉泰姆 | 0.9vs9嘉泰姆 | 6vs9嘉泰姆 | 2000vs9嘉泰姆 | ±2.0%vs9嘉泰姆 | 1200vs9嘉泰姆 | 4000vs9嘉泰姆 | 41vs9嘉泰姆 | 自动vs9嘉泰姆 |
CXSD62195vs9嘉泰姆 | 2A降压同步整流vs9嘉泰姆 | SOP8FDvs9嘉泰姆 USP10Bvs9嘉泰姆 | PWM/PFMvs9嘉泰姆 | Pchvs9嘉泰姆 | Yesvs9嘉泰姆 | 2.7vs9嘉泰姆 | 6vs9嘉泰姆 | 0.9vs9嘉泰姆 | 6vs9嘉泰姆 | 2000vs9嘉泰姆 | ±2.0%vs9嘉泰姆 | 1200vs9嘉泰姆 | 4000vs9嘉泰姆 | 41vs9嘉泰姆 | 自动vs9嘉泰姆 |
CXSD62196vs9嘉泰姆 | 400mA 降压同步整流vs9嘉泰姆 | USPN6vs9嘉泰姆 | PWMvs9嘉泰姆 | Pchvs9嘉泰姆 | Yesvs9嘉泰姆 | 2.3vs9嘉泰姆 | 6vs9嘉泰姆 | 0.8vs9嘉泰姆 | 4vs9嘉泰姆 | 400vs9嘉泰姆 | ±2.0%vs9嘉泰姆 | 1200vs9嘉泰姆 | 900vs9嘉泰姆 | 18vs9嘉泰姆 | 闩锁vs9嘉泰姆 |
CXSD62197vs9嘉泰姆 | 400mA 降压同步整流vs9嘉泰姆 | USPN6vs9嘉泰姆 | PWM/PFMvs9嘉泰姆 | Pchvs9嘉泰姆 | Yesvs9嘉泰姆 | 2.3vs9嘉泰姆 | 6vs9嘉泰姆 | 0.8vs9嘉泰姆 | 4vs9嘉泰姆 | 400vs9嘉泰姆 | ±2.0%vs9嘉泰姆 | 1200vs9嘉泰姆 | 900vs9嘉泰姆 | 18vs9嘉泰姆 | 闩锁vs9嘉泰姆 |
CXSD62198vs9嘉泰姆 | 内置驱动晶体管、工作于16Vvs9嘉泰姆 | SOT26Wvs9嘉泰姆 USP6Cvs9嘉泰姆 | PWMvs9嘉泰姆 | Nchvs9嘉泰姆 | Novs9嘉泰姆 | 4.5vs9嘉泰姆 | 16vs9嘉泰姆 | 1.2vs9嘉泰姆 | 5.6vs9嘉泰姆 | 1000vs9嘉泰姆 | ±2.0%vs9嘉泰姆 | 1200vs9嘉泰姆 | 2500vs9嘉泰姆 | 150vs9嘉泰姆 | 闩锁vs9嘉泰姆 |
CXSD62199vs9嘉泰姆 | PWM/PFMvs9嘉泰姆 | SOT26Wvs9嘉泰姆 USP6Cvs9嘉泰姆 USP6Cvs9嘉泰姆 | PWM/PFMvs9嘉泰姆 | Nchvs9嘉泰姆 | Novs9嘉泰姆 | 4.5vs9嘉泰姆 | 16vs9嘉泰姆 | 1.2vs9嘉泰姆 | 5.6vs9嘉泰姆 | 1000vs9嘉泰姆 | ±2.0%vs9嘉泰姆 | 1200vs9嘉泰姆 | 2500vs9嘉泰姆 | 150vs9嘉泰姆 | 闩锁vs9嘉泰姆 |
CXSD62200vs9嘉泰姆 | PWMvs9嘉泰姆 | SOP8FDvs9嘉泰姆 | PWMvs9嘉泰姆 | Nchvs9嘉泰姆 | Yesvs9嘉泰姆 | 4.5vs9嘉泰姆 | 18vs9嘉泰姆 | 1vs9嘉泰姆 | 12vs9嘉泰姆 | 2200vs9嘉泰姆 | ±1.5%vs9嘉泰姆 | 500vs9嘉泰姆 | 2100vs9嘉泰姆 | 760vs9嘉泰姆 | 自动vs9嘉泰姆 闩锁vs9嘉泰姆 |
CXSD62201vs9嘉泰姆 | 适应105℃工作于30V 低消耗电流</span>vs9嘉泰姆 | SOP8FDvs9嘉泰姆 | PWMvs9嘉泰姆 | Nchvs9嘉泰姆 | Novs9嘉泰姆 | 7vs9嘉泰姆 | 30vs9嘉泰姆 | 1.2vs9嘉泰姆 | 12vs9嘉泰姆 | 2000vs9嘉泰姆 | ±2.0%vs9嘉泰姆 | 300vs9嘉泰姆 | 3200vs9嘉泰姆 | 200vs9嘉泰姆 250vs9嘉泰姆 | 自动・闩锁vs9嘉泰姆 |
CXSD62202vs9嘉泰姆 | 适应105℃工作于30V 低消耗电流</span>vs9嘉泰姆 | SOP8FDvs9嘉泰姆 | PWM/PFMvs9嘉泰姆 | Nchvs9嘉泰姆 | Novs9嘉泰姆 | 7vs9嘉泰姆 | 30vs9嘉泰姆 | 1.2vs9嘉泰姆 | 12vs9嘉泰姆 | 2000vs9嘉泰姆 | ±2.0%vs9嘉泰姆 | 300vs9嘉泰姆 | 3200vs9嘉泰姆 | 200vs9嘉泰姆 250vs9嘉泰姆 | 自动vs9嘉泰姆 闩锁vs9嘉泰姆 |
CXSD62203vs9嘉泰姆 | 适应105℃工作于30V 低消耗电流</span>vs9嘉泰姆 | TSSOP16vs9嘉泰姆 USP10Bvs9嘉泰姆 | PWM/PFM 外部转换vs9嘉泰姆 | 外置vs9嘉泰姆 | Novs9嘉泰姆 | 3vs9嘉泰姆 | 30vs9嘉泰姆 | 0.8vs9嘉泰姆 |
|
| ±2.0%vs9嘉泰姆 | ADJvs9嘉泰姆 |
| 30vs9嘉泰姆 | 自动vs9嘉泰姆 闩锁vs9嘉泰姆 |
CXSD62204vs9嘉泰姆 | PWM/PFM For USB 3.0vs9嘉泰姆 | SOT25vs9嘉泰姆 USP6Bvs9嘉泰姆 | PWM/PFMvs9嘉泰姆 | Pchvs9嘉泰姆 | Yesvs9嘉泰姆 | 2vs9嘉泰姆 | 6vs9嘉泰姆 | 3.3vs9嘉泰姆 |
| 500vs9嘉泰姆 | ±2.0%vs9嘉泰姆 | 600vs9嘉泰姆 | 700vs9嘉泰姆 | 15vs9嘉泰姆 | 闩锁vs9嘉泰姆 |
CXSD62205vs9嘉泰姆 | PWM/PFMvs9嘉泰姆 | SOT25vs9嘉泰姆 USP6Cvs9嘉泰姆 | PWM/PFMvs9嘉泰姆 | Pchvs9嘉泰姆 | Yesvs9嘉泰姆 | 2vs9嘉泰姆 | 6vs9嘉泰姆 | 1.2vs9嘉泰姆 |
| 600vs9嘉泰姆 | ±2.0%vs9嘉泰姆 | 1200vs9嘉泰姆 | 1050vs9嘉泰姆 | 15vs9嘉泰姆 | 闩锁vs9嘉泰姆 |
CXSD62206vs9嘉泰姆 | COT控制 1Avs9嘉泰姆 | SOT25vs9嘉泰姆 USP6Cvs9嘉泰姆 | PWMvs9嘉泰姆 | Pchvs9嘉泰姆 | Yesvs9嘉泰姆 | 2.5vs9嘉泰姆 | 5.5vs9嘉泰姆 | 0.8vs9嘉泰姆 | 3.6vs9嘉泰姆 | 1000vs9嘉泰姆 | ±2.0%vs9嘉泰姆 | 1200vs9嘉泰姆 | 1500vs9嘉泰姆 | 250vs9嘉泰姆 400vs9嘉泰姆 | 自动vs9嘉泰姆 |
CXSD62207vs9嘉泰姆 | COT控制 1Avs9嘉泰姆 | SOT25vs9嘉泰姆 USP6Cvs9嘉泰姆 | PWM/PFMvs9嘉泰姆 | Pchvs9嘉泰姆 | Yesvs9嘉泰姆 | 2.5vs9嘉泰姆 | 5.5vs9嘉泰姆 | 0.8vs9嘉泰姆 | 3.6vs9嘉泰姆 | 1000vs9嘉泰姆 | ±2.0%vs9嘉泰姆 | 1200vs9嘉泰姆 | 1500vs9嘉泰姆 | 15,40vs9嘉泰姆 | 自动vs9嘉泰姆 |
CXSD62208vs9嘉泰姆 | COT控制 1Avs9嘉泰姆 | LGA8B01vs9嘉泰姆 | PWM/PFMvs9嘉泰姆 外部转换vs9嘉泰姆 | Pchvs9嘉泰姆 | Yesvs9嘉泰姆 | 2.5vs9嘉泰姆 | 5.5vs9嘉泰姆 | 0.8vs9嘉泰姆 | 3.6vs9嘉泰姆 | 1000vs9嘉泰姆 | ±2.0%vs9嘉泰姆 | 1200vs9嘉泰姆 | 1500vs9嘉泰姆 | 15,40vs9嘉泰姆 | 自动vs9嘉泰姆 |
CXSD62209vs9嘉泰姆 | COT控制 1.5Avs9嘉泰姆 | SOT89-5vs9嘉泰姆 USP6Cvs9嘉泰姆 | PWMvs9嘉泰姆 | Pchvs9嘉泰姆 | Yesvs9嘉泰姆 | 2.7vs9嘉泰姆 | 5.5vs9嘉泰姆 | 0.8vs9嘉泰姆 | 3.6vs9嘉泰姆 | 1500vs9嘉泰姆 | ±2.0%vs9嘉泰姆 | 1200vs9嘉泰姆 | 3000vs9嘉泰姆 | 250vs9嘉泰姆 400vs9嘉泰姆 | 自动vs9嘉泰姆 |
CXSD62210vs9嘉泰姆 | COT控制 1.5Avs9嘉泰姆 | SOT89-5vs9嘉泰姆 USP6Cvs9嘉泰姆 | PWM/PFMvs9嘉泰姆 | Pchvs9嘉泰姆 | Yesvs9嘉泰姆 | 2.7vs9嘉泰姆 | 5.5vs9嘉泰姆 | 0.8vs9嘉泰姆 | 3.6vs9嘉泰姆 | 1500vs9嘉泰姆 | ±2.0%vs9嘉泰姆 | 1200vs9嘉泰姆 | 3000vs9嘉泰姆 | 15,25vs9嘉泰姆 | 自动vs9嘉泰姆 |
CXSD62211vs9嘉泰姆 | COT控制 1.5Avs9嘉泰姆 | LGA8B01vs9嘉泰姆 | PWM/PFMvs9嘉泰姆 外部转换vs9嘉泰姆 | Pchvs9嘉泰姆 | Yesvs9嘉泰姆 | 2.7vs9嘉泰姆 | 5.5vs9嘉泰姆 | 0.8vs9嘉泰姆 | 3.6vs9嘉泰姆 | 1500vs9嘉泰姆 | ±2.0%vs9嘉泰姆 | 1200vs9嘉泰姆 | 3000vs9嘉泰姆 | 15,25vs9嘉泰姆 | 自动vs9嘉泰姆 |
CXSD62212vs9嘉泰姆 | 工作于18V 内置驱动晶体管</span>vs9嘉泰姆 | SOT25vs9嘉泰姆 USP6Cvs9嘉泰姆 | PWMvs9嘉泰姆 | Pchvs9嘉泰姆 | Yesvs9嘉泰姆 | 3vs9嘉泰姆 | 18vs9嘉泰姆 | 1vs9嘉泰姆 | 15vs9嘉泰姆 | 500vs9嘉泰姆 | ±1.5%vs9嘉泰姆 | 500vs9嘉泰姆 |
| 11.5, 12.5, 13.5vs9嘉泰姆 | 自动vs9嘉泰姆 闩锁vs9嘉泰姆 |
CXSD62213vs9嘉泰姆 | 工作于18V 内置驱动晶体管</span>vs9嘉泰姆 | SOT25vs9嘉泰姆 USP-6Cvs9嘉泰姆 | PWM/PFMvs9嘉泰姆 | Pchvs9嘉泰姆 | Yesvs9嘉泰姆 | 3vs9嘉泰姆 | 18vs9嘉泰姆 | 1vs9嘉泰姆 | 15vs9嘉泰姆 | 500vs9嘉泰姆 | ±1.5%vs9嘉泰姆 | 500vs9嘉泰姆 |
| 11.5, 12.5, 13.5vs9嘉泰姆 | 自动vs9嘉泰姆 闩锁vs9嘉泰姆 |
CXSD62214vs9嘉泰姆 | 超低消耗 降压PFM同步整流vs9嘉泰姆 | SOT25vs9嘉泰姆 USP6ELvs9嘉泰姆 | PFMvs9嘉泰姆 | Pchvs9嘉泰姆 | Yesvs9嘉泰姆 | 2vs9嘉泰姆 | 6vs9嘉泰姆 | 1vs9嘉泰姆 | 4vs9嘉泰姆 | 200vs9嘉泰姆 | ±2.0%vs9嘉泰姆 |
| 180vs9嘉泰姆 330vs9嘉泰姆 | 0.5vs9嘉泰姆 |
|
CXSD62215vs9嘉泰姆 | COT控制 6Avs9嘉泰姆 | QFN040vs9嘉泰姆 4-24Cvs9嘉泰姆 | PWM/PFM vs9嘉泰姆 外部转换vs9嘉泰姆 | Pchvs9嘉泰姆 | Yesvs9嘉泰姆 | 2.7vs9嘉泰姆 | 5.5vs9嘉泰姆 | 0.8vs9嘉泰姆 | 3.6vs9嘉泰姆 | 6000vs9嘉泰姆 | ±1.0%vs9嘉泰姆 | 1200vs9嘉泰姆 | 10000vs9嘉泰姆 | 40vs9嘉泰姆 | 闩锁vs9嘉泰姆 |
CXSD62216vs9嘉泰姆 | 适应105℃内置了工作于30V的驱动晶体管vs9嘉泰姆 | SOP8FDvs9嘉泰姆 | PWMvs9嘉泰姆 | Nchvs9嘉泰姆 | Novs9嘉泰姆 | 7vs9嘉泰姆 | 30vs9嘉泰姆 | 1.2vs9嘉泰姆 | 12vs9嘉泰姆 | 2000vs9嘉泰姆 | ±2.0%vs9嘉泰姆 | 300vs9嘉泰姆 | 3200vs9嘉泰姆 | 200vs9嘉泰姆 | 自动vs9嘉泰姆 闩锁vs9嘉泰姆 |
CXSD62217vs9嘉泰姆 | 105℃内置了工作于30V的驱动晶体管vs9嘉泰姆 | SOP8FDvs9嘉泰姆 | PWM/PFMvs9嘉泰姆 | Nchvs9嘉泰姆 | Novs9嘉泰姆 | 7vs9嘉泰姆 | 30vs9嘉泰姆 | 1.2vs9嘉泰姆 | 12vs9嘉泰姆 | 2000vs9嘉泰姆 | ±2.0%vs9嘉泰姆 | 300vs9嘉泰姆 | 3200vs9嘉泰姆 | 200vs9嘉泰姆 | 自动vs9嘉泰姆 闩锁vs9嘉泰姆 |
CXSD62218vs9嘉泰姆 | 超低消耗 降压PFM同步整流vs9嘉泰姆 | SOT25vs9嘉泰姆 USP6ELvs9嘉泰姆 | PFMvs9嘉泰姆 | Pchvs9嘉泰姆 | Yesvs9嘉泰姆 | 2vs9嘉泰姆 | 6vs9嘉泰姆 | 0.6vs9嘉泰姆 | 0.95vs9嘉泰姆 | 50vs9嘉泰姆 |
|
|
| 0.5vs9嘉泰姆 | Novs9嘉泰姆 |
CXSD62219vs9嘉泰姆 | COT控制 3.0Avs9嘉泰姆 | QFN040vs9嘉泰姆 4-24Cvs9嘉泰姆 | PWM,PWMvs9嘉泰姆 PFMvs9嘉泰姆 | Pchvs9嘉泰姆 | Yesvs9嘉泰姆 | 2.7vs9嘉泰姆 | 5.5vs9嘉泰姆 | 0.8vs9嘉泰姆 | 3.6vs9嘉泰姆 | 3000vs9嘉泰姆 |
| 1200vs9嘉泰姆 |
| 40vs9嘉泰姆 | 闩锁vs9嘉泰姆 |
CXSD62220vs9嘉泰姆 | 降压+P-ch Power MOSvs9嘉泰姆 | USP12B01vs9嘉泰姆 | PWM,PWMvs9嘉泰姆 PFMvs9嘉泰姆 | Pchvs9嘉泰姆 | Novs9嘉泰姆 | 4vs9嘉泰姆 | 16vs9嘉泰姆 | 1.2vs9嘉泰姆 |
| 3000vs9嘉泰姆 | ±1.5%vs9嘉泰姆 | 500vs9嘉泰姆 |
|
| 闩锁vs9嘉泰姆 |
CXSD62221vs9嘉泰姆 | 车载类, 2A同步整流vs9嘉泰姆 | USP10Bvs9嘉泰姆 | PWM/PFMvs9嘉泰姆 | Pchvs9嘉泰姆 | Yesvs9嘉泰姆 | 2.7vs9嘉泰姆 | 6vs9嘉泰姆 | 0.9vs9嘉泰姆 | 6vs9嘉泰姆 | 2000vs9嘉泰姆 | ±2.0%vs9嘉泰姆 | 1200vs9嘉泰姆 |
| 41vs9嘉泰姆 | Autovs9嘉泰姆 |
CXSD62222vs9嘉泰姆 | 车载类, 2A 同步整流vs9嘉泰姆 | USP10Bvs9嘉泰姆 | PWM/PFMvs9嘉泰姆 | Pchvs9嘉泰姆 | Yesvs9嘉泰姆 | 2.7vs9嘉泰姆 | 6vs9嘉泰姆 | 0.9vs9嘉泰姆 | 6vs9嘉泰姆 | 2000vs9嘉泰姆 | ±2.0%vs9嘉泰姆 | 1200vs9嘉泰姆 |
| 41vs9嘉泰姆 | Autovs9嘉泰姆 |
CXSD62223vs9嘉泰姆 | 车载类, COT控制 1.5A同步整流降压型</span>vs9嘉泰姆 | USP6Cvs9嘉泰姆 | PWMvs9嘉泰姆 | Pchvs9嘉泰姆 | Yesvs9嘉泰姆 | 2.7vs9嘉泰姆 | 5.5vs9嘉泰姆 | 0.8vs9嘉泰姆 | 3.6vs9嘉泰姆 | 1500vs9嘉泰姆 | ±2.0%vs9嘉泰姆 | 1200vs9嘉泰姆 |
| 25vs9嘉泰姆 | Autovs9嘉泰姆 |
CXSD62224vs9嘉泰姆 | 车载类, COT控制 1.5A同步整流降压型</span>vs9嘉泰姆 | USP6Cvs9嘉泰姆 | PWM/PFMvs9嘉泰姆 | Pchvs9嘉泰姆 | Yesvs9嘉泰姆 | 2.7vs9嘉泰姆 | 5.5vs9嘉泰姆 | 0.8vs9嘉泰姆 | 3.6vs9嘉泰姆 | 1500vs9嘉泰姆 | ±2.0%vs9嘉泰姆 | 1200vs9嘉泰姆 |
| 25vs9嘉泰姆 | Autovs9嘉泰姆 |
vs9嘉泰姆
发表评论