|
目录
一,产品概述(General Description)

JTMT9653是一款高精度原边反馈的 LED 恒流驱动芯片,适用于85Vac~265Vac 全范围输
入电压、功率7W 以下的反激式隔离 LED 恒流电源。
JTMT9653内置了高精度的采样、补偿电路,使得电路能够达到±3%以内的恒流精度,具有
优异的线型调整率和负载调整率,并且通过 RADJ 引脚外接电阻可以方便地控制 LED 开路保
护电压。
JTMT9653内部集成了650V 功率 MOSFET,采用双绕组原边反馈模式,无需次级反馈电路,
也无需补偿电路,加之精准稳定的自适应技术,使得系统外围结构十分简单,可在外围器件数
量少,参数范围宽松的条件下实现高精度恒流控制,极大地节约了系统成本和体积,并且能够
确保在批量生产时 LED 灯具参数的一致性。
JTMT9653具有丰富的保护功能:输出开短路保护、采样电阻开短路保护、欠压保护、输出
过压保护、过温自适应调节等。
二.产品特点(Features)

内部集成650V功率管
±3%以内的系统恒流精度
原边反馈恒流控制,无需次级反馈电路
无需辅助绕组检测和供电,实现双绕组结构
LED 开路电压可通过外部电阻调整
芯片超低工作电流
宽输入电压
输出开短路保护
采样电阻开短路保护
输出过压保护
芯片供电欠压保护
过热自适应调节功能
简洁的系统拓补,外围器件极少
三,应用范围 (Applications)

LED 灯具
四.技术规格书下载(产品PDF)

五,产品封装图 (Package)


|
引脚号 |
符号 |
功能 |
|
1 |
ISEN |
电流采样,外接电阻 |
|
2 |
VDD |
工作电源 |
|
3 |
GND |
电源地 |
|
4 |
RADJ |
设置开路保护,外接电阻 |
|
5 |
NC |
空脚 |
|
6 |
NC |
空脚 |
|
7 |
DRN |
功率 MOSFET 的漏端 |
|
8 |
DRN |
功率 MOSFET 的漏端 |
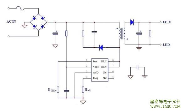
六.电路原理图


七,功能概述

|
项目 |
符号 |
参数范围 |
单位 |
|
电源电压 |
VDD |
-0.3-20 |
V |
|
漏极电压 |
VDRN |
-0.3-650 |
V |
|
电流采样端电压 |
VISEN |
-0.3-6 |
V |
|
最大工作电流 |
IDDMAX |
5 |
mA |
|
开路保护电压调节端 |
VRADJ |
-0.3-6 |
V |
o
最大耗散功率(Ta=25 C) |
Ptot |
0.45 |
W |
|
热阻结-环境 |
Rthj-a |
145 |
℃/W |
|
工作结温范围 |
TJ |
-40-155 |
℃ |
|
存储温度范围 |
TSTG |
-55-150 |
℃ |
|
ESD |
|
2,000 |
V |
八,相关芯片选择指南

|
隔离产品 |
|
产品型号 |
隔离/非隔离 |
功率因素校正 |
内置功率管 |
封装形式 |
功率范围 |
封装 |
|
JTMS9653 |
Y |
|
MOSFET,650V/0.8A |
SOP-8 |
5-7W |
SOP-8 |
|
JTMS9653 |
Y |
|
MOSFET,650V/0.8A |
SOP-8 |
5-7W |
SOP-8 |
|
JTMS9654 |
Y |
|
MOSFET,650V/1.2A |
SOP-8 |
7-9W |
SOP-8 |
|
JTMS9654 |
Y |
|
MOSFET,650V/1.2A |
SOP-8 |
7-9W |
SOP-8 |
|
JTMS9654A |
Y |
|
MOSFET,650/2.0A |
DIP-7 |
12-18W |
DIP-7 |
|
JTMS9866 |
Y |
|
MOSFET,700V/3.0A |
SOP-8,DIP-7 |
12-18W |
SOP-8&DIP-7 |
|
JTMS9866 |
Y |
|
MOSFET,700V/3.0A |
SOP-8,DIP-7 |
12-18W |
SOP-8&DIP-7 |
|
JTMS9867 |
Y |
|
MOSFET,700V/4.0A |
DIP-7 |
18-24W |
DIP-7 |
|
JTMS9867 |
Y |
|
MOSFET,700V/4.0A |
DIP-7 |
18-24W |
DIP-7 |
|
JTMS9801 |
Y |
|
MOSFET,BJT |
SOP-8 |
UP to 60W |
SOP-8 |
|
JTMS9801 |
Y |
|
MOSFET,BJT |
SOP-8 |
UP to 60W |
SOP-8 |
(责任编辑:oumao18) |