1.产品概述 2.产品特点
3.应用说明 4.产品封装图
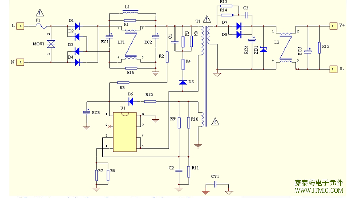
5.电路原理图 6.产品PCB
7.产品BOM 8.产品PDF文档
9.功能概述
二,产品概述(General Description)
1、输入90-264V 50/60Hz
2、输出5V 2A
3、NC-Cap/PSR 控制
4、待机小于150mW V:1.0
5、PCB 尺寸57x33mm2、输出5V 2A
3、NC-Cap/PSR 控制
4、待机小于150mW V:1.0
三.产品特点(Features)
1、内置驱MOSFET ,DIP-8封装。
2、PSR控制模式,无光耦,无431。
3、±5% 以内的恒流恒压精度。
4、专利的 NC-Cap/PSR 技术。
5、系统效率满足 ‘五级能效’ 要求。
6、专利的 ‘智能短路保护’ 技术。
7、专利的 ‘多模式PSR’ 技术。
8、内置专利的线损电压补偿。
9、自动补偿输入电压,电感感量变化,实现高精度。
10、内置软启动,超低启动电流,管脚浮空保护。
11、输出过压保护,VDD欠压保护,VDD过压保护及钳位。
四,应用说明 (Applications)
PCB Layout 注意事项
1、PCB Layout时地线尽可能短,IC的地和变压器的地分开接地。
2、控制电路上所有的地先连起来然后一起连到输入电解电容的地。
3、FB上下偏电阻要靠近FB脚,可以降低噪音耦合。
4、VDD 脚的电容要尽量靠近VDD脚,得到更好的去耦效果。
5、输入π型滤波的两个电解电容地线的负极之间建议加一个102 阻抗
1K 0805的贴片磁珠,这样可以得到好的EMI。
6、初级RCD 吸收电路中的二极管负极需要串联1个100R 的贴片电阻,可
以改善EMI。
7、VCC 电压典型设计范围为12-23V。
变压器注意事项
1、变压器设计时反射电压Vro按照85V 计算,占空比 ≤ 42% 设计。
2、系统频率设计在50KHz 左右。
五,产品封装图 (Package)

六,电路原理图

七, 产品PCB

八.产品BOM
| 序号 | 名称 | 规格 | 数量 | 位号 | 备注 |
| PCB 贴片 | |||||
| 1 | 贴片电容 | 100PF/50V 0805 10% | 1 | C2 | |
| 2 | 贴片电容 | 1nF/100V 1206 10% | 1 | C3 | |
| 3 | 贴片电阻 | 4.7K 0805 5% | 1 | R1 | |
| 4 | 贴片电阻 | 2M 1206 5% | 2 | R2R2,R3R3 | |
| 5 | 贴片电阻 | 100R 0805 5% | 1 | R4 | |
| 6 | 贴片电阻 | 220K 1206 5% | 2 | R5,R6 | |
| 7 | 贴片电阻 | 1.8R1 8R 1206 5% | 2 | R7,R8 | |
| 8 | 贴片电阻 | 2R 1206 5% | 1 | R12 | |
| 9 | 贴片电阻 | 24K 0805 1% | 1 | R9 | |
| 10 | 贴片电阻 | 3.9K 0805 1% | 1 | R11 | |
| 11 | 贴片电阻 | 510K 0805 5% | 1 | R10 | |
| 12 | 贴片电阻 | 10R 0805 5% | 1 | R13 | |
| 13 | 贴片电阻 | 470R 0805 5% | 1 | R15 | |
| 14 | 贴片磁珠 | 102 阻抗1K 0805 Idc=1000mA Max | 1 | R16 | |
| 15 | IC | SF5928S DIP-8 Sifirst | 1 | U1 | |
| 16 | 瓷片电容 | 102/1KV P=5mm | 1 | C1 |
| 17 | 电解电容 |
10uF/400V 10*15mm 凯特 2 EC1,EC2 |
| 18 | 电解电容 |
4.7uF/50V 5*11mm 凯特 1 EC3 |
| 19 | 电解电容 |
1500uF/10V 8*16mm Low esr 凯特 1 EC4 |
| 20 | 电解电容 |
470470uF/10VF/10V 66.3*12mm3*12 LLow esr 凯特 1 EC5 |
| 21 | 整流二极管 |
IN4007 DO-41 1000V 1A 5 D1 D2 D3 D4 D5 |
| 22 | 快恢复二极管 |
FR107 DO-41 1000V 1A 1 D6 |
| 23 | 肖特基二极管 |
SB540 DO-201AD 5A 40V PANJIT 2 D7,D8 |
| 24 | 陶瓷管电流保险丝 |
T2A/250V 慢断 1 F1 |
| 25 | 工型电感 |
1mH Min DR6*8 线径 0.15mm0 15mm 1 L1 |
| 26 | 跳线 |
CP线 Ø0.6mm L=5mm 2 L2 |
| 27 | Y电容 |
102/400V P=10mm Y1 1 CY1 |
| 28 | 变压器 |
EE19卧式 L=1.0mH 1 T1 |
| 29 | PCB板 | FR-4 57*33mm T=1.6mm 1 |
九.产品PDF文档
![]() |
JTM5928 |




Allegro 的 ACS726 电流传感器
人气:216
The JTM3410D is a constant freq
人气:197
SFL710是针对Buck架构优化的
人气:193
NUP45V6、NUP46V8和NUP412V全球
人气:183
内置高低压过流补偿实现
人气:182
ADF5904 接收器降频转换器
人气:168
双通道AAT1270采用一个带小
人气:163
JTM6283B是一款升压恒流型
人气:160
JM100支持 QC2.0 协议的低成
人气:132