一,产品概述(General Description)
JTM4072是一款可使用太阳能电池供电的PWM降压模式充电管理集成电路,具有太
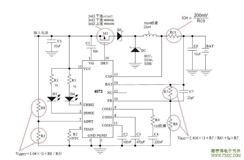
JTM4072具有恒流和恒压充电模式,非常适合锂电池或磷酸铁锂电池的充电。在恒压充电模式,恒压充电电压由外部电阻分压网络设置;在恒流充电模式,充电电流通过一个外部电阻设置。对于深度放电的电池,当电池电压低于所设置的恒压充电电压的66.7%时,JTM4072用所设置的恒流充电电流的1对电池进行涓流充电。在恒压充电阶段,充电电流逐渐减小,当充电电流减小到所设置恒流充电电流的9.5%时,进入充电结束状态。当输入电源或者输入电压低于电池电压时,jtm4072自动进入低功耗的睡眠模式。其它功能包括输入低电压锁存,电池温度监测,电池端过压保护和充电状态指示等。JTM4072 采用16管脚TOP封装
二.产品特点(Features)
- 宽输入电压范围:7.5V 到28V
- 太阳能电池最大功率点跟踪
- 对单节或多节锂电池或磷酸铁锂
- 电池进行完整的充电管理
- 恒压充电电压由外部电阻分压网络设置
- 充电电流达5A PWM
- 开关频率:300KHz
- 恒流充电电流由外部电阻设置
- 对深度放电的电池进行涓流充电
- 电池温度监测功能
- 充电状态和充电结束状态指示
- 软启动功能
- 电池端过压保护
- 工作环境温度:-40°C到+85°C
- 采用16管脚TSSOP 封装
- 产品无铅,无卤素元素,满足RoHS
利用太阳能电池充电
笔记本电脑
备用电池应用
便携式工业和医疗仪器
电动工具
独立电池充电器
四,产品封装图 (Package)

| 管脚序号 | 名称 | 说明 |
| 1 | VG |
内部电压调制器输出。为内部驱动电路提供电源。在 VG 管脚和 VCC 管脚之间接一个 100nF 的电容。 |
| 2 | PGND | 功率地 |
| 3 | GND | 模拟地 |
| 4 | CHRG |
漏极开路输出端。在涓流充电状态,恒流充电状态和恒压充电状 态,内部晶体管将此管脚拉到低电平;否则,此管脚为高阻状态。 |
| 5 | DONE |
漏极开路输出端。在充电结束状态,内部晶体管将此管脚拉到低 电平;否则,此管脚为高阻状态。 |
| 6 | TEMP |
电池温度监测输入端。在此管脚到地之间连接一个负温度系数的 热敏电阻。 |
| 7 | MPPT |
太阳能电池最大功率点跟踪端。在正常工作时,此管脚电压被调 制到 1.04V(25℃),温度系数为-0.4%/℃,符合太阳能电池最大 功率点电压的温度系数。此管脚需要接电阻分压网络以检测太阳 能电池的电压。 |
| 8 | COM1 | 回路补偿输入端 1。在此管脚到地之间接一个 470pF 的电容。 |
| 9 | COM2 |
回路补偿输入端 2。在此管脚到地之间串联连接一个 120Ω 的电 阻和一个 220nF 的电容。 |
| 10 | FB | 电池电压反馈端。外接电阻分压网络以检测电池电压。 |
| 11 | COM3 | 回路补偿输入端 3。在此管脚到地之间接一个 100nF 的电容。 |
| 12 | NC | 没有连接 |
| 13 | CSP |
充电电流检测正输入端。此管脚和BAT管脚测量充电电流检测电 阻RCS两端的电压,并将此电压信号反馈给芯片进行电流调制。 |
| 14 | BAT |
充电电流检测负输入端。此管脚和CSP管脚测量充电电流检测电 阻RCS两端的电压,并将此电压信号反馈给芯片进行电流调制。 |
| 15 | VCC |
外部电源输入端。VCC 也是内部电路的电源。此管脚到地之间 需要接一个滤波电容。 |
| 16 | DRV | 驱动片外 P 沟道 MOS 场效应晶体管的栅极。 |
五,电路原理图

六, 产品PCB
(略)
七.产品BOM
(略)
八.产品PDF文档
![]() |
JTM4072 |
九,功能概述
详细描述:
是一款可使用太阳能电池供电的PWM降压模式充电管理集成电路,具有太阳能电池最大功率点跟踪功能。具有恒流恒压充电模式,非常适合对单节或多节锂电池或磷酸铁锂电池的充电管理。恒流充电电流由连接于CSP管脚和BAT管脚之间的电流检测电阻RCS设置,在恒压充电模式,恒压充电电压由外部电阻分压网络设置。
当VCC管脚电压同时满足下面三个条件时:
(1) VCC管脚电压大于低压锁存阈值
(2) VCC管脚电压大于电池电压
(3) VCC管脚电压不小于所设定的最大功率点电压
充电器正常工作,对电池充电。如果电池电压低于所设置的恒压充电电压的66.7%时,充电器自动进入涓流充电模式,此时充电电流为所设置的恒流充电电流的15%。当电池电压大于所设置的恒压充电电压的66.7%时,充电器进入恒流充电模式,充电电流由内部的200mV基准电压和一个外部电阻RCS设置,即充电电流为200mV/RCS。当电池电压继续上升接近恒压充电电压时,充电器进入恒压充电模式,充电电流逐渐减小,当充电电流减小到所设置的恒流充电电流的9.5%时,进入充电结束状态,此时充电电流为零。
有两个状态指示管脚,即充电状态指示管脚和充电结束指示管脚。在涓流充电状态,恒流充电状态和恒压充电状态,漏极开路输出管脚内部的晶体管接通,输出为低电平;另一个漏极开路输出管脚内部的晶体管关断,输出高阻态,以指示充电状态。在充电结束状态,漏极开路输出管脚内部的晶体管关断,输出为高阻态;另一个漏极开路输出是一款可使用太阳能电池供电的PWM降压模式充电管理集成电路,具有太阳能电池最大功率点跟踪功能。具有恒流恒压充电模式,非常适合对单节或多节锂电池或磷酸铁锂电池的充电管理。恒流充电电流由连接于CSP管脚和BAT管脚之间的电流检测电阻RCS设置,在恒压充电模式,恒压充电电压由外部电阻分压网络设置。
当VCC管脚电压同时满足下面三个条件时:
(1) VCC管脚电压大于低压锁存阈值
(2) VCC管脚电压大于电池电压
(3) VCC管脚电压不小于所设定的最大功率点电压
充电器正常工作,对电池充电。如果电池电压低于所设置的恒压充电电压的66.7%时,充电器自动进入涓流充电模式,此时充电电流为所设置的恒流充电电流的15%。当电池电压大于所设置的恒压充电电压的66.7%时,充电器进入恒流充电模式,充电电流由内部的200mV基准电压和一个外部电阻RCS设置,即充电电流为200mV/RCS。当电池电压继续上升接近恒压充电电压时,充电器进入恒压充电模式,充电电流逐渐减小,当充电电流减小到所设置的恒流充电电流的9.5%时,进入充电结束状态,此时充电电流为零。
管脚内部的晶体管接通,输出低电平,以指示充电结束状态。在充电结束状态,如果断开输入电源,再重新接入,将开始一个新的充电周期;如果电池电压下降到再充电阈值(恒压充电电压的95.8%),那么也将自动开始新的充电周期。采用恒电压法跟踪太阳能电池最大功率点,最大功率点电压通过两个电阻分压后送到MPPT管脚,在最大功率点跟踪状态,MPPT管脚电压被调制在1.04V,而且MPPT管脚调制电压具有-0.4%℃的温度系数,同太阳能电池最大功率点电压的温度系数非常吻合。
当输入电压掉电时,
自动进入睡眠模式,内部电路被关断,这样可以减少电池的电流消耗,延长待机时间。
为了监测电池温度,需要在TEMP管脚和GND管脚之间连接一个10kΩ的负温度系数的热敏电阻。如果电池温度超出正常范围,充电过程将被暂停,直到电池温度回复到正常温度范围内为止。内部还有一个过压比较器,当BAT管脚电压由于负载变化或者突然移走电池等原因而上升时,如果BAT管脚电压上升到恒压充电电压的1.08倍时,过压比较器动作,关断片外的P沟道MOS场效应晶体管,充电器暂时停止,直到BAT管脚电压回复到恒压充电电压以下。在某些情况下,比如在电池没有连接到充电器上,或者电池突然断开,BAT管脚的电压可能会达到过压保护阈值。此为正常现象。
充电电流和充电电压示意图如图 2 所示。
|
十,相关产品
| 产品型号 | 输出 | 输入 | 最大充电电流 | 充电类型 | 充电截止电压 | 精度 | 涓流充电截止电压 | 功耗 | 封装 | 状态 | 替代型号 |
| 电压 | 电压 | 形式 | |||||||||
| JTM4054 | 4.2V | 4.25-6.5V | 800mA | 4.2V | ±1% | 2.9V | 25uA | SOT23-5 | 量产 | LTC4054 | |
| MCP73831 | |||||||||||
| MCP73832 | |||||||||||
| JTM4054B | 4.35V | 4.25-6V | 800mA | 4.35V | ±1% | 2.9V | 25uA | SOT23-5 | 量产 | 4.35V/三星电芯 | |
| 充电应用 | |||||||||||
| JTM4057 | 4.2V | 4.25-6.0V | 800mA | 4.2V | ±1% | 2.9V | 25uA | SOT23-6 | 量产 | TP4057 | |
| JTM4057B | 4.35V | 4.5-6.5V | 800mA | 4.35V | ±1% | 2.9V | 85uA | SOT-26 | 量产 | 4.35V/三星电芯 | |
| 充电应用 | |||||||||||
| JTM4050MR | 4.2V | 4.25-6.5V | 200mA | 4.2V | ±1% | 2.9V | 150uA | SOT-25 | 量产 | 小电流充电应用 | |
| JTM4056 | 4.2V | 4.0-8.0V | 1200mA | 4.2V | ±1.5% | 2.9V | 55uA | ESOP8 | 量产 | TP4056 | |
| JTM4056B | 4.35V | 4.0-8.0V | 1200mA | 4.35V | ±1.5% | 2.9V | 55uA | ESOP8 | 量产 | 4.35V/三星电芯 | |
| 充电应用 | |||||||||||
| JTM5056 | 4.2V | 4.25-6.5V | 1000mA | 4.2V | ±1% | 2.9V | 50uA | ESOP8 | 量产 | TP4056 | |
| CN3052 | |||||||||||
| GS1406 | |||||||||||
| JTM4051 | 4.2V | 4.25-6.5V | 1.2A | 4.2V | ±1% | 2.9V | 25uA | ESOP8 | 量产 | CN3052 | |
| 以上可调 | CN3062 | ||||||||||
| JTM4051B | 3.6V | 4.25-6.5V | 1.2A | 3.6V/4.2V | ±1% | 2.9V | 25uA | ESOP8 | 量产 | 单节磷酸铁锂 | |
| 4.2V | 以上可调 | 充电应用 | |||||||||
| JTM5051 | 4.2V | 3.8V-6.5V | 1A/0.5A | 4.2V | ±1% | 2.9V | 450uA | ESOP8 | 量产 | ||
| SOP8 |




JTM4103是一款降压恒流型
人气:255
JTM6286,JTM6285 采用 60V 高压
人气:213
The JTM6297,JTM6298,JTM6299 reg
人气:210
外驱MOSOS管,PSR控制模式,
人气:208
The JTM1542 is a compact, high
人气:207
户外LED照明解决方案,通过
人气:204
JTM9921 是一款高效率,稳
人气:201
The JTM3106 is a 380 KHz fixed
人气:197
The JTM1483,JTM1483A is a synch
人气:190
The JTM3501 is a 150 KHz fixed
人气:190