目录
一,产品概述(General Description)
JTM5179是一款恒定频率 PWM 电流模控制,驱动 N 型功率管的高效同步升压芯片。同步整流提高效率,减小功耗,并且减轻散热要求,所以,JTM5179
可以应用在大功率环境。3V 到 20V 的输入电压支持供电系统和电池的较宽范围应用。根据负载情况的变化自动切换工作模式。
JTM5179内置峰值电流限制和输出过压保护。在 EN 逻辑控制为低时,芯片电流降至 8uA 以下
二.产品特点(Features)
高效率>90%
同步 N 型 MOSFET 整流
VCC 宽输入范围:3V 至 20V
1.5%的输出电压精度
高位电流采样
内置软启动
开关频率 750KHz
关断电流<8uA
PWM 峰值电流模控制
轻载自动切换 Burst 模式
逻辑控制使能端
Cycle-By-Cycle 峰值电流限制
工作环境温度范围:-40℃~125℃
MSOP-10 封装
三,应用范围 (Applications)
移动电话
工业供电
通讯硬件
四.下载产品资料PDF文档
![]() |
JTM5179 |
五,产品封装图 (Package)

| 序号 | 符号 | I/O | 描述 |
| 1 | CS | I | 高位电流检测输入负端 |
| 2 | VCC | - | 输入电源&高位电流检测输入正端 |
| 3 | EN | I | 使能端 |
| 4 | FB | I | 输出端反馈电压 |
| 5 | GND | - | 模拟地 |
| 6 | LGATE | O | 同步低位功率 MOSFET 驱动输出 |
| 7 | LDO | O | 5.4V 内置稳压输出 |
| 8 | BOOT | - | 同步高位功率 MOSFET 驱动电源正端 |
| 9 | HGATE | - | 同步高位功率 MOSFET 驱动输出 |
| 10 | LX | O | 同步高位功率 MOSFET 驱动电源负端 |
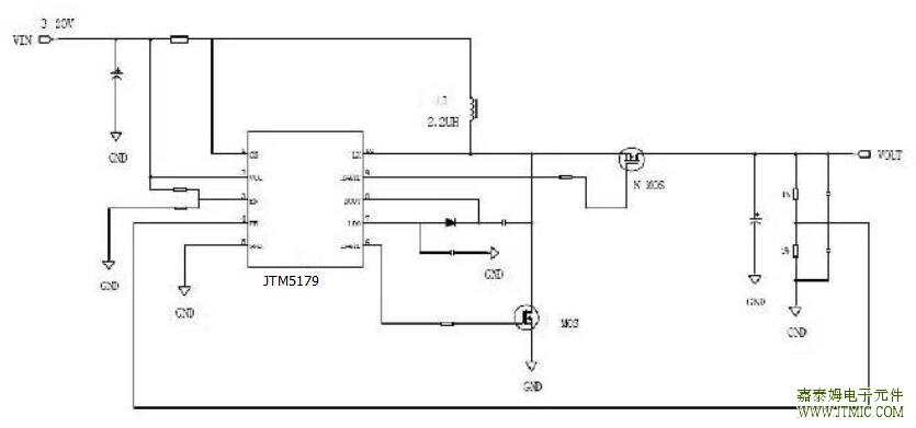
六.电路原理图

七,功能概述
主控制回路
采用恒定频率,电流模升压控制结构。在正常模式,底部主功率 MOSFET 在
时钟置位时打开,在 ICMP 峰值电流控制比较器复位时关断。峰值电流比较器的由电感电流
和误差放大器 EA 的输出触发和产生复位信号。误差放大器比较输出的反馈电压 FB 和内部
的 1.2V 基准。
在底部主功率 MOSFET 关断时,顶部整流 MOSFET 开启;在电感电流临界,即将开始
反向时,顶部整流 MOSFET 断开。
LDO 输出
对顶部和底部 MOSFET 驱动和大部分内部电路供电。最大电流限制在 50mA。
关闭和启动
在 EN 为低时关闭。此时芯片的功耗降到 8uA 以下。EN 为逻辑高电平时,芯
片启动。
最大峰值电流限制
在正常模式工作时,外部检测电阻上的压降超过 100mV 时,PWM 控制器立即
关断以防止电感电流过高。
轻载 Burst 模式
能在轻载时自动切换到 Burst 模式,提高工作效率。
当电感的平均电流高于负载所需时,误差放大器 EA 的输出会随之降低,当 EA 的输出
低到阈值时,进入 Burst 的休眠模式,外部主 MOSFET 和整流 MOSFET 均关断。当输出反
馈电压 FB 降低,误差放大器的输出开始升高,Burst 的休眠模式终止,环路继续正常工作,
此时电感峰值电流被限制在最大峰值的 10%。
输出过电压保护
内置过电压保护功能。当输出电压过高时,比如说负载突然移除时产生的过电
压,该功能可以保护芯片本身和其他元器件。当 FB 大于 1.32V 时,该功能立即关闭 PWM
控制器,底部和整流 MOSFET 的驱动。
八,相关产品
| 型号 | 工作模式 | 工作 | 输出电压 | 输出电 | 输出电 | 输出电 | 效率 | 静态 | 工作频率 | 封装 | 直接替代型号 |
| 电压范围 | 压形式 | 压精度 | 流限制 | 电流 | |||||||
| JTM6382 | PFM | 0.9V-5.0V | 1.8/2.2/2.7/ | 固定输出 | +/-2% | 800mA | 95% | 15uA | 300KHz | SOT-89 | APW7079 |
| 2.8/3.0/3.3/ | SOT-23 | ||||||||||
| 3.6/5.0V | SOT-25 | ||||||||||
| JTM3400 | PWM | 0.9V-5.0V | 最大5.5V | 可调输出 | +/-2% | 950mA | 90% | 0.1uA | 1.4MHz | SOT-26 | LTC3400/LTC3429/ |
| AAT1217/AS2300/AIC3414 | |||||||||||
| JTM9110 | PWM | 2.5V-4.5V | 最大6V | 可调输出 | +/-2% | 3.3A | 93% | 100uA | 1MHz | ESOP-8 | G5177B/C |
| JTM5177 | PWM | 2.5V-6.0V | 最大5.5V | 可调输出 | +/-2% | 6A | 90% | 0.5uA | 1.2MHz | SOP8-PP | 兼容G5177B/C |
| JTM5188 | PWM | 1.8V-6.0V | 最大5.5V | 可调输出 | +/-2% | 6A | 90% | 0.5uA | 1.2MHz | SOP8-PP | 兼容G5177B/C |
| JTM5179 | PWM | 3V-20V | 最大22V | 可调输出 | +/-1.5% | 扩流3A | 90% | 8uA | 750KHz | MSOP-10 | |
| 产品型号 | 输入电 | 输出电压 | 纹波电压 | 最大输 | 静态电流 | 截止电流 | 工作频率 | 效率 | 封装 | 替代型号 | |
| 压范围 | 出电流 | ||||||||||
| JTM3200 | 2.7-Vout | 5V | 25mV | 300mA | 12uA | 1uA | 750KHz | 92% | SOT-26 | HX4004/LTC3200/AAT3110/ | |
| RT9361/AAT1501/AIC1848/ | |||||||||||
| AP3602/LP3120 | |||||||||||
| JTM9300 | 2.5V-6.0V | - | - | 20mA*4 | - | 1uA | - | SOT-26 | RT9300 | ||
| 小屏白灯背光驱动IC | |||||||||||
| 型号 | 工作模式 | 工作电 | 过压保 | 反馈 | 开关电 | 效率 | 静态 | 工作 | 调光 | 调光频 | 封装 |
| 压范围 | 护电压 | 电压 | 流限制 | 电流 | 频率 | 形式 | 率范围 | ||||
| JTM2126 | PWM | 2.5V-10V | 29V | 0.1V | 320mA | 85% | 0.1uA | 1.3MHz | PWM | SOT-25 | |
| JTM5121A | PWM | 2.2V-6.0V | 17V | 0.25V | 400mA | 82% | 3mA | 1.4MHz | PWM | 100Hz-1KHz | SOT-26 |
| 大中屏白灯背光驱动IC | |||||||||||
| 型号 | 工作模式 | 工作电 | 过压保 | 反馈 | 开关电 | 效率 | 静态 | 工作 | 调光 | 调光频 | 封装 |
| 压范围 | 护电压 | 电压 | 流限制 | 电流 | 频率 | 形式 | 率范围 | ||||
| JTM5665 | PWM | 2.2V-6.0V | 17V | 0.25V | 700mA | 82% | 3mA | 1.4MHz | PWM | 100Hz-1KHz | SOT-26 |
| JTM5662 | PWM | 2.5V-6.0V | 23V | 0.25V | 1.0A | 88% | 0.4mA | 1.0MHz | PWM | 100Hz-10KHz | SOT-26 |
| JTM5666 | PWM | 2.5V-6.0V | 30V | 0.104V | 400mA | 87% | 0.2mA | 1.2MHz | PWM | 小于1KHz | SOT-26 |
| JTM5666B | PWM | 2.7V-6.0V | 38V | 0.2V | 1A | 91% | 5uA | 0.8MHz | PWM | SOT-26 | |
| JTM9293B | PWM | 2.7V-6.0V | 37V | 0.3V | 900mA | 90% | 0.28mA | 0.9MHz | PWM | 100Hz-200KHz | SOT-26 |
| JTM9293C | PWM | 2.5V-6.0V | 36V | 0.3V | 2A | 90% | 0.4mA | 1MHz | PWM | 100Hz-200KHz | SOT-26 |
| JTM9284A/B/C | PWM | 2.5V-6.0V | 28V | 0.1V/ | 1.5A | 90% | 0.1uA | 1.2MHz | PWM | 20KHz-1MHz | SOT-26 |
| 0.25V/ | |||||||||||
| 0.3V | |||||||||||
| JTM5663 | PWM | 3V-25V | 28V | 0.2V | 2A | 90% | 1uA | 1.2MHz | PWM | 20KHz-1MHz | SOT-26 |
| JTM5663B | PWM | 2.7V-6.5V | 22V | 0.2V | 2.8A | 95% | 5uA | 1MHz | PWM | SOT-26 | |
| 同步升压白灯背光驱动IC | |||||||||||
| 型号 | 工作模式 | 工作电 | 过压保 | 反馈 | 开关电 | 效率 | 静态 | 工作 | 调光 | 调光频 | 封装 |
| 压范围 | 护电压 | 电压 | 流限制 | 电流 | 频率 | 形式 | 率范围 | ||||
| JTM3019 | PWM | 2.7V-16V | 36V | 0.2V | 340mA | 81% | 3.2uA | 1.2MHz | PWM | SOT-26 | |
| 我司的JTM5665/SOT-26有以下优点: | |||||||||||
| 1.最大700mA输出电流,带载能力强,输出电流大. | |||||||||||
| 2.反馈电压0.25V. | |||||||||||
| 3.带OVP功能,最高升压17V. | |||||||||||
| 4.输入电压2.2-6.0V,启动电压低. | |||||||||||
| 5.可实现PWM调光. | |||||||||||
| 6.工作频率可达1.4Mhz,纹波小,噪声低,对外界干扰小. | |||||||||||
| 7.可实现3串13并/5串9并和单路串5灯的白灯背光应用,可应用于10-12寸屏以内的白灯背光应用. | |||||||||||
| 8.封装采用金线,全测产品,一致性好,品质稳定. | |||||||||||




JTM4103是一款降压恒流型
人气:255
JTM6286,JTM6285 采用 60V 高压
人气:213
The JTM6297,JTM6298,JTM6299 reg
人气:210
外驱MOSOS管,PSR控制模式,
人气:208
The JTM1542 is a compact, high
人气:207
户外LED照明解决方案,通过
人气:204
JTM9921 是一款高效率,稳
人气:201
The JTM3106 is a 380 KHz fixed
人气:197
The JTM1483,JTM1483A is a synch
人气:190
The JTM3501 is a 150 KHz fixed
人气:190